新闻动态
九游体育在线注册,九游体育(中国)
九游体育在线注册,九游体育(中国)
关于我们
公司简介
在线反馈
联系我们
产品展示
全部
传感器/变送器
流量计系列
液位/料位系列
阀门/执行装置
液压/气动元件
检维修工器具
化验/分析仪器
其他机电仪产品
新闻动态
全部
行业知识
企业新闻
资料下载
客户案例
新闻动态
推荐
热门
最新
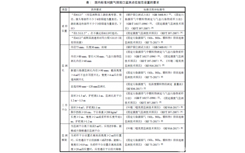
烟气在线监测设备监测口“前6后3”、“前4后2”该如何区分?
烟气在线监测设备监测口“前6后3”、“前4后2”该如何区分?
2023-10-18
九游体育在线注册,九游体育(中国)
上一页
1
下一页
转至第
首页
产品
新闻
联系
星空网页版登录入口
|
千亿在线平台
|
爱游戏体育在线注册
|
乐投体育在线注册
|
开云网页版登录入口
|
天博体育
|
亚搏体育在线注册
|
时博体育在线注册
|
华亿在线平台
|